When a Clery crime happens on UMB's Clery geography, it is UMB Police and Public Safety's responsibility to notify the UMB community. This happens as either a UMB Alert or a Timely Warning Letter.
UMB Alerts
UMB Alerts
UMB Alerts are emergency notifications that are sent via campus phones and campus email accounts, as well as registered cell phones. UMB Alerts are sent only for emergencies, dangerous situations, and weather-related closings; they're not used for advertising or generic messaging to campus.
Make sure your information is up-to-date to receive these important messages.
Timely Warnings
Timely warnings are sent as Letters from the Chief to the Community. The UMB community will receive a Timely Warning if there is a serious or continuing threat. If there is an immediate threat to the health and safety of the UMB community, a UMB Alert will be sent instead.
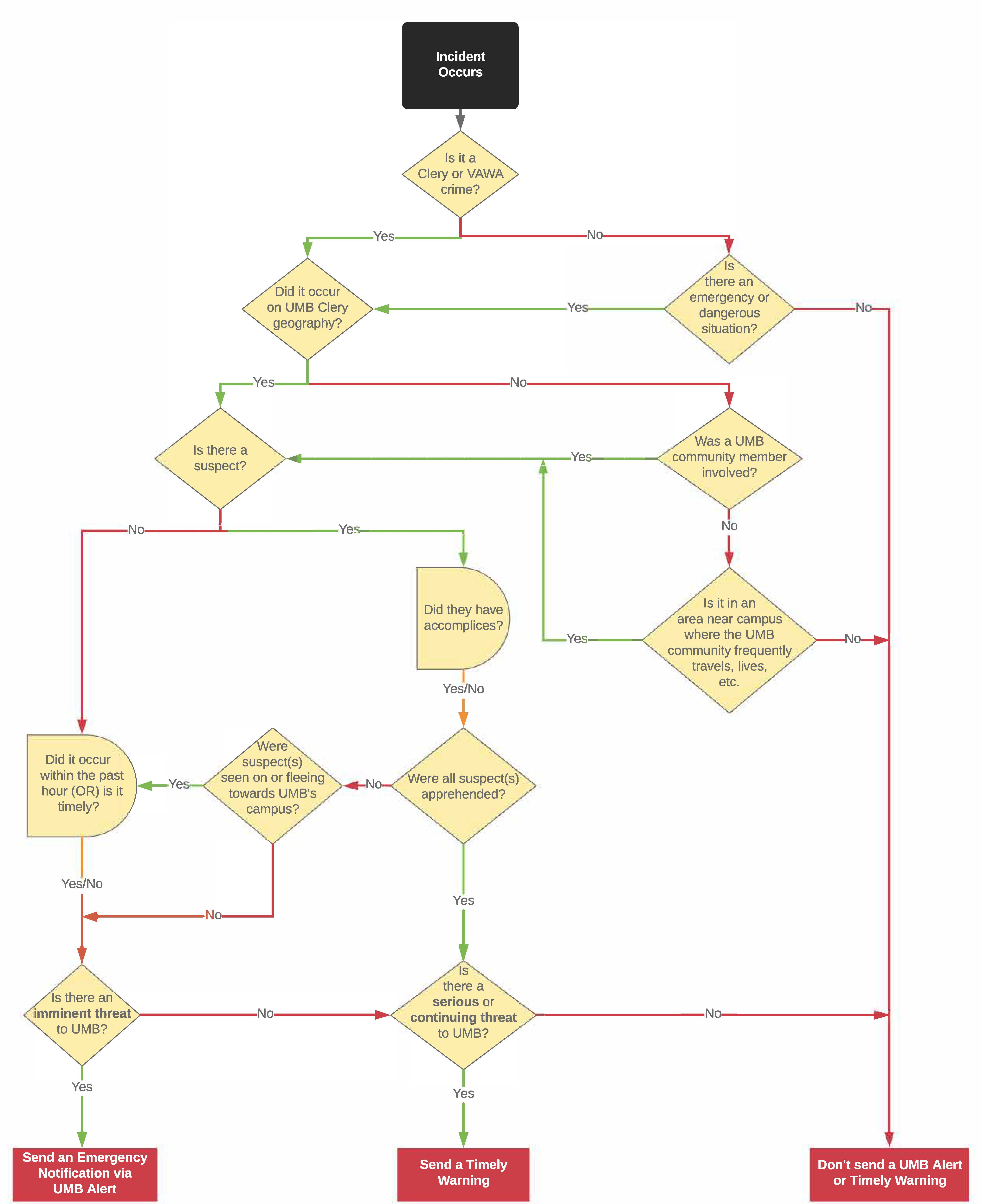
Deciding to send a UMB Alert or Timely Warning
UMB Police and Public Safety uses the following flow-chart to determine whether to send a UMB Alert, a Timely Warning, or not to send a notification.

Contact
UMB Police and Public Safety
214 N. Pine St.
        
        
Baltimore, MD 21201
        
Emergencies: 911
Non-Emergencies: 410-706-6882
Safe Walk/Safe Ride: 410-706-6882
TTD/TTY: 410-706-3416